风景园林工程设计专项资质标准
一、总 则
(一)风景园林工程设计专项资质设甲、乙两个级别。
(二)本标准所称风景园林工程设计是指:风景资源的评价、保护和风景区的设计;城市园林绿地系统、园林绿地、景园景点、城市景观环境;园林植物、园林建筑、园林工程、风景园林道路工程、园林种植设计;与上述风景园林工程配套的景观照明设计。
二、 标 准
(一)甲级
1、 资历和信誉
(1)具有独立企业法人资格。
(2)社会信誉良好,注册资本不少于300万元人民币。
(3)企业完成过中型风景园林工程设计项目不少于5项,或大型风景园林工程设计项目不少于3项。
2、技术条件
(1)专业配备齐全、合理,主要专业技术人员专业和数量符合所申请专项资质标准中“主要专业技术人员配备表”的规定。
(2)企业主要技术负责人或总设计师、总工程师应具有大学学历, 10年以上从事风景园林工程设计经历,并主持过中型以上风景园林工程设计项目不少于3项,其中大型风景园林工程设计项目不少于2项,具备高级专业技术职称。
(3)在主要专业技术人员配备表规定的人员中,非注册人员应当作为专业技术负责人主持过中型以上风景园林工程设计项目不少于2项,其中大型风景园林工程设计项目不少于1项,具备中级以上专业技术职称。
3、技术装备及管理水平
(1)有必要的技术装备和固定的工作场所。
(2)企业管理组织,标准体系,质量体系,档案管理体系健全。
(二)乙级
1、资历和信誉
(1)具有独立企业法人资格。
(2)社会信誉良好,注册资本不少于100万元人民币。
2、技术条件
(1)专业配备齐全、合理,主要专业技术人员专业和数量符合所申请专项资质标准中“主要专业技术人员配备表”的规定。
(2)企业的主要技术负责人或总设计师、总工程师应具有大学学历, 8年以上从事风景园林工程设计经历,并主持过中型风景园林工程设计项目不少于2项,具备中级以上专业技术职称。
(3)在主要专业技术人员配备表规定的人员中,非注册人员应当作为专业技术负责人主持过中型以上风景园林工程设计项目不少于2项,具备中级以上专业技术职称。
3、技术装备及管理水平
(1)有必要的技术装备及固定的工作场所。
(2)有较完善的质量体系和技术、经营、人事、财务、档案等管理制度。
三、承担业务范围
(一)甲级
承担风景园林工程专项设计的类型和规模不受限制。
(二)乙级
可承担中型以下规模风景园林工程项目和投资额在2000万元以下的大型风景园林工程项目的设计。
四、 附 则
本标准由建设部负责解释。
附表1:风景园林工程专项设计主要专业技术人员配备表
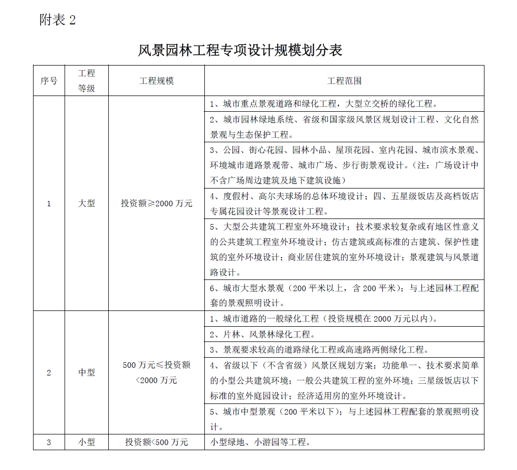
附表2:风景园林工程专项设计规模划分表


(一)风景园林工程设计专项资质设甲、乙两个级别。
(二)本标准所称风景园林工程设计是指:风景资源的评价、保护和风景区的设计;城市园林绿地系统、园林绿地、景园景点、城市景观环境;园林植物、园林建筑、园林工程、风景园林道路工程、园林种植设计;与上述风景园林工程配套的景观照明设计。
二、 标 准
(一)甲级
1、 资历和信誉
(1)具有独立企业法人资格。
(2)社会信誉良好,注册资本不少于300万元人民币。
(3)企业完成过中型风景园林工程设计项目不少于5项,或大型风景园林工程设计项目不少于3项。
2、技术条件
(1)专业配备齐全、合理,主要专业技术人员专业和数量符合所申请专项资质标准中“主要专业技术人员配备表”的规定。
(2)企业主要技术负责人或总设计师、总工程师应具有大学学历, 10年以上从事风景园林工程设计经历,并主持过中型以上风景园林工程设计项目不少于3项,其中大型风景园林工程设计项目不少于2项,具备高级专业技术职称。
(3)在主要专业技术人员配备表规定的人员中,非注册人员应当作为专业技术负责人主持过中型以上风景园林工程设计项目不少于2项,其中大型风景园林工程设计项目不少于1项,具备中级以上专业技术职称。
3、技术装备及管理水平
(1)有必要的技术装备和固定的工作场所。
(2)企业管理组织,标准体系,质量体系,档案管理体系健全。
(二)乙级
1、资历和信誉
(1)具有独立企业法人资格。
(2)社会信誉良好,注册资本不少于100万元人民币。
2、技术条件
(1)专业配备齐全、合理,主要专业技术人员专业和数量符合所申请专项资质标准中“主要专业技术人员配备表”的规定。
(2)企业的主要技术负责人或总设计师、总工程师应具有大学学历, 8年以上从事风景园林工程设计经历,并主持过中型风景园林工程设计项目不少于2项,具备中级以上专业技术职称。
(3)在主要专业技术人员配备表规定的人员中,非注册人员应当作为专业技术负责人主持过中型以上风景园林工程设计项目不少于2项,具备中级以上专业技术职称。
3、技术装备及管理水平
(1)有必要的技术装备及固定的工作场所。
(2)有较完善的质量体系和技术、经营、人事、财务、档案等管理制度。
三、承担业务范围
(一)甲级
承担风景园林工程专项设计的类型和规模不受限制。
(二)乙级
可承担中型以下规模风景园林工程项目和投资额在2000万元以下的大型风景园林工程项目的设计。
四、 附 则
本标准由建设部负责解释。
附表1:风景园林工程专项设计主要专业技术人员配备表
附表2:风景园林工程专项设计规模划分表


